欢迎访问山东省国防经济发展促进会官网!
首页
通知公告
政策法规
新闻资讯
协会要闻
采购需求
红色专委会
关于协会
协会简介
协会章程
会费标准
入会指南
会员管理办法
联系我们
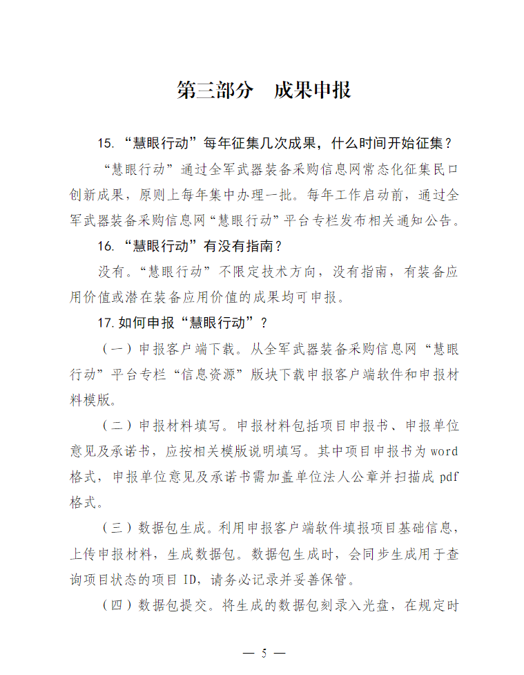
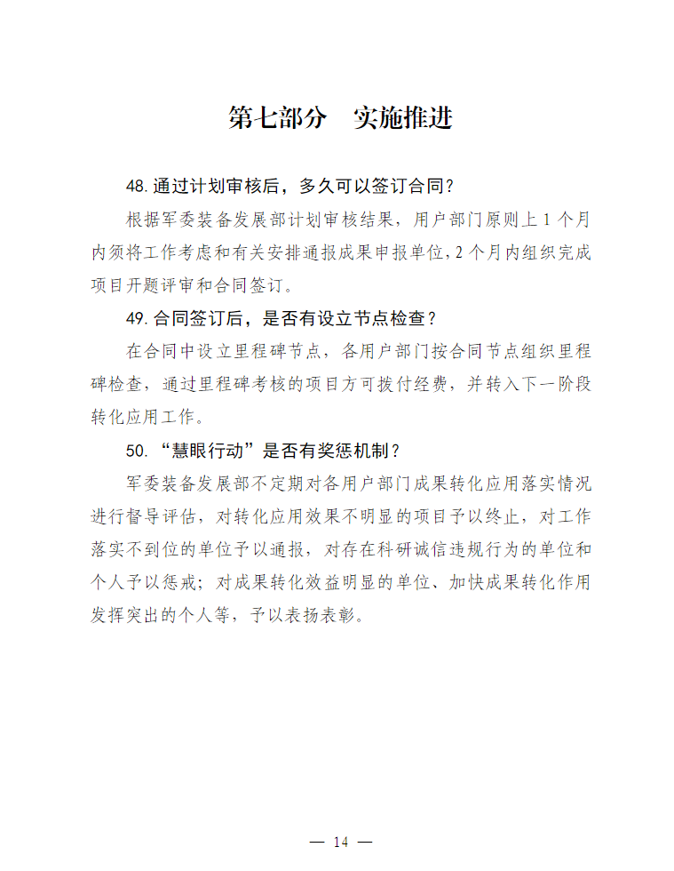
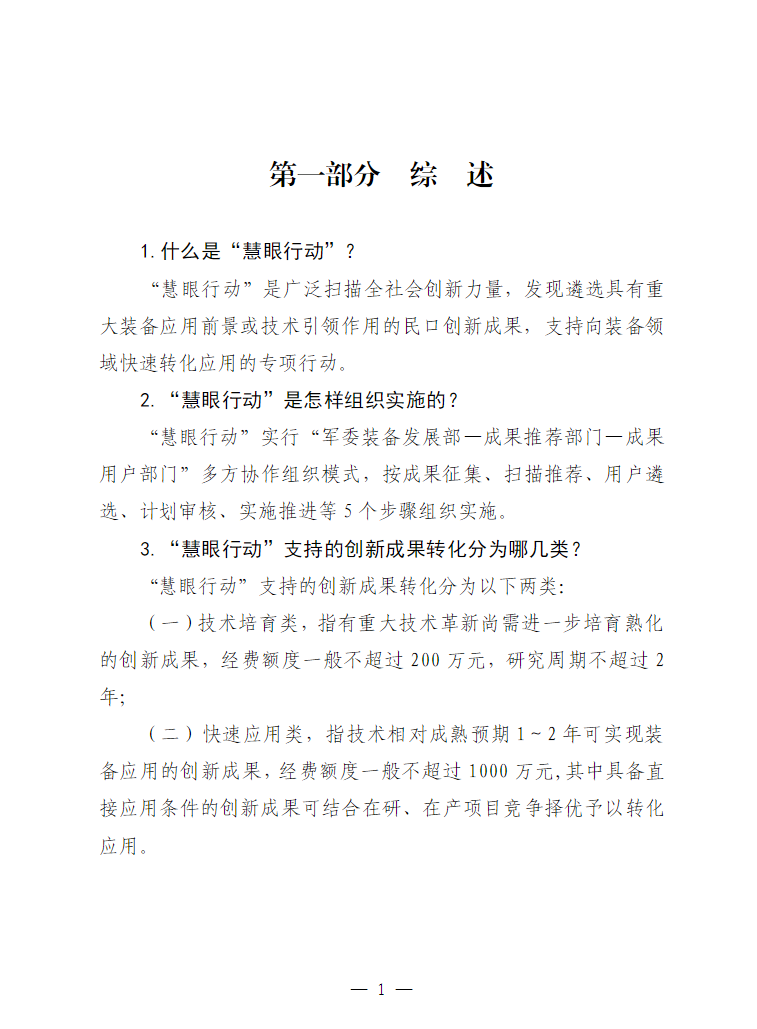
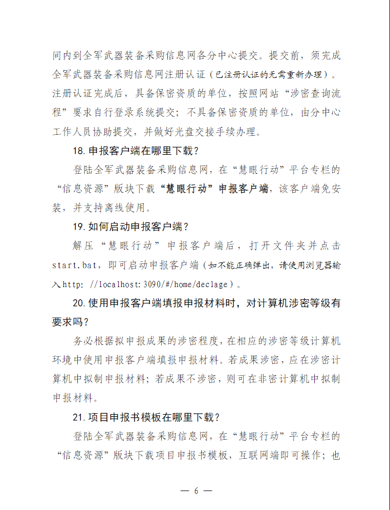
当前位置:
首页
>
通知公告
> “慧眼行动”政策问答
通知公告
通知公告
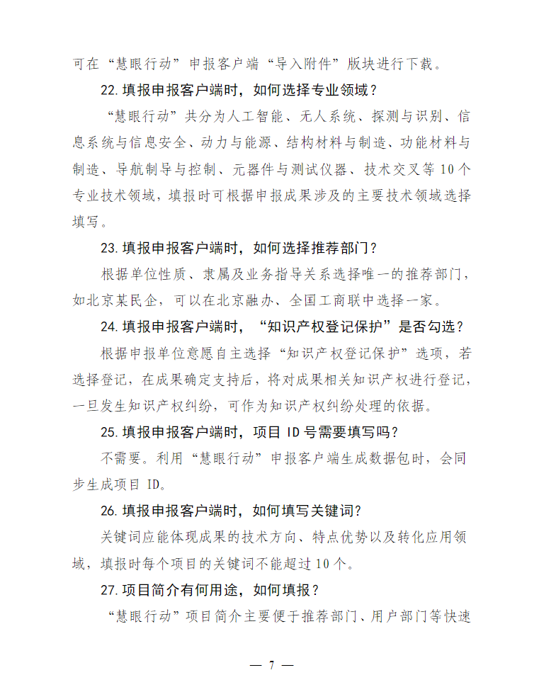
政策法规
新闻资讯
协会要闻
采购需求
红色专委会
关于协会
联系我们
“慧眼行动”政策问答
2022-02-14 10:06:54 来源:
上一篇:
关于领取2022年度《保密科研项目选题推荐表》的通知
下一篇:
中央军委主席习近平签署命令 发布《军队装备试验鉴定规定》
友情链接:
济南市军民两用技术发展促进会
|
山东智囊盒子信息技术有限公司
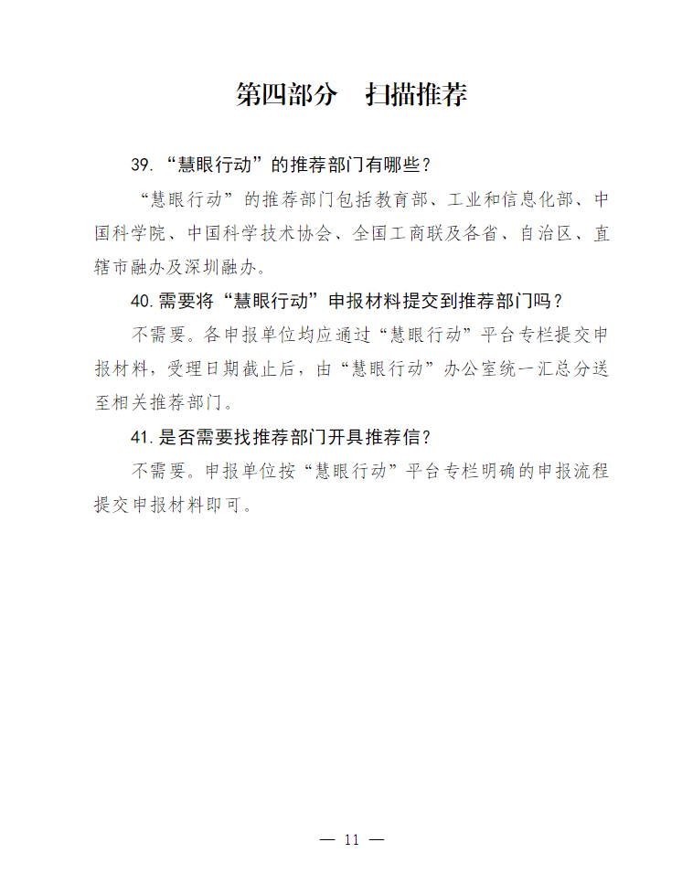
|
北京军友诚信检测认证有限公司
|
保利集团
|
中国政府网
|
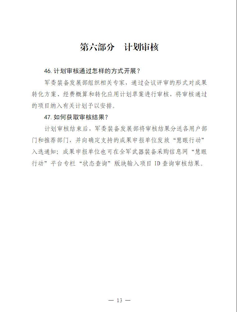
山东省国家保密局
|
山东省人民政府
|